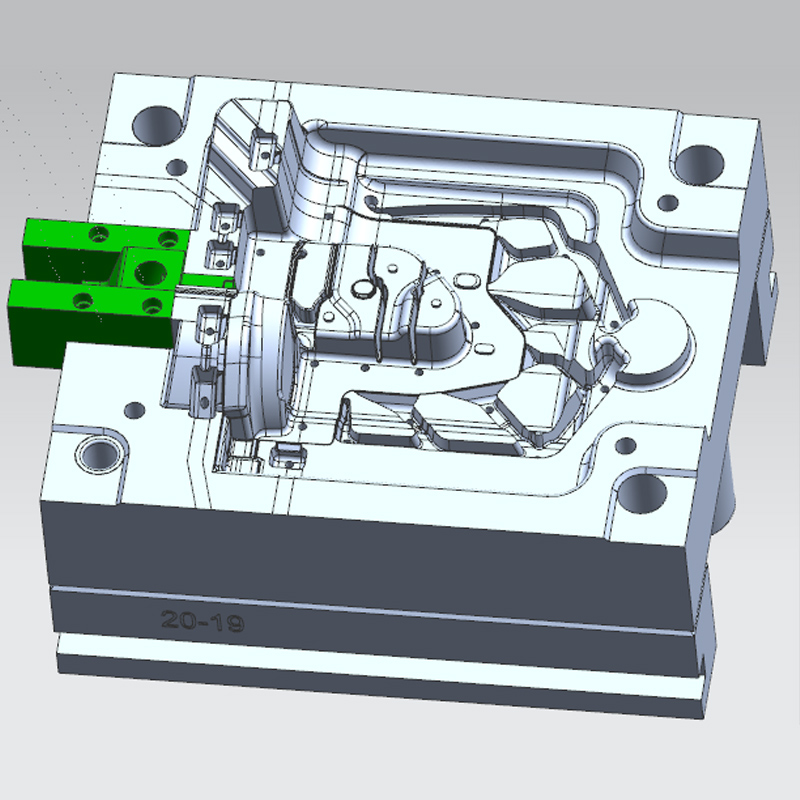
Cylinder Head Seals Combustion Chamber, Mga Bahay Valves & Spark Plugs, Forms Coolant Mga Passage...
Dinisenyo at gumawa si Yunmai ng isang malaking bilang ng mga hulma ng sangkap ng OEM engine para sa mga kilalang customer ng Worlwide. Ang mga mataas na katumpakan, lumalaban sa pagsusuot, at mga materyales na lumalaban sa kaagnasan ay karaniwang ginagamit upang matiyak na ang kalidad at pagganap ng mga conponents ng engine ay nakakatugon sa mahigpit na mga kinakailangan sa pagpapaubaya.
Dito namamalagi ang aming sentral na kalamangan :
Paggawa ng katumpakan - tinitiyak ang tumpak na mga sukat at matatag na pagganap.
Mahusay na produksiyon - mabilis na pagbuo ng amag upang mapahusay ang kahusayan ng produksyon.
Mataas na tibay - mataas na kalidad na mga materyales upang mapalawak ang hulma ng amag.
Pinakamahusay na halaga: 30% mas mura, parehong kalidad.
Strategic Partnership: 5% -10% Taunang rebate. $

Para sa mga sangkap na may mataas na lakas na nagdadala ng pag-load, ang mga high-pressure solidification castings na ginawa ng extrusion casting ay may isang siksik na istraktura, walang mga depekto tulad ng mga pores o looseness, pino na laki ng butil, at maaaring sumailalim sa paggamot sa init ng T6. Ang kanilang mga mekanikal na katangian ay makabuluhang mas mataas kaysa sa mga ordinaryong castings at malapit sa antas ng mga pagpapatawad ng parehong haluang metal, na ginagawang isang mahusay na proseso para sa pagkamit ng magaan.

Upang mapanatili ang takbo ng bagong pag-unlad ng sasakyan ng enerhiya, na sinamahan ng mabilis na pag-ulit, at matugunan ang mga pangangailangan sa pagsubok sa kalsada ng mga maliliit na bahagi ng batch para sa mga OEM, ang mga mabilis na sample na hulma ay ginawa sa isang mas matipid na paraan, na may mabilis na oras ng paghahatid at pare-pareho ang pagganap sa mga produktong namatay. (Ang pinakamabilis na oras ng paghahatid ay 14 araw, na may isang habang -buhay na 1000 beses)

Ang pagsunod sa demand ng merkado at ang mga customer ay lalong mataas na mga kinakailangan para sa mga bahagi, ang pag -unlad ng amag ay nagiging mas maikli, at ang katatagan at rate ng kwalipikasyon ng amag ay nagpapabuti. Sa pamamagitan ng makatuwirang disenyo ng sprue at espesyal na paggamot ng init ng materyal, gumawa kami ng mga hulma na gawa sa domestically na gawa ng H13 na may isang habang -buhay na 120000 na mga hulma.
Pag -unlad ng pakikipagtulungan at pag -optimize ng disenyo.
CAE Model Flow Analysis Software. Mga taga -disenyo ng amag: 4 na tao. Ang average na karanasan sa pagtatrabaho ay 10 taon. $
Mahigit sa 20 CNC Machining Equipment: CNC, High-Speed Machines, EDM Electrical Discharge Machines, Wire Cutting Machines, Milling Machines, at Iba pang Kagamitan.
Ang kumpanya ay may pagsukat ng mga kagamitan tulad ng Sirui CMM Hardness Tester upang matiyak ang kawastuhan ng mga hulma.
Ang katumpakan ng Yunmai, ang hinalinhan nito na JYD Mold Factory ay itinatag noong 2012. Kami ay isang propesyonal na pabrika na dalubhasa sa disenyo at paggawa ng mga aluminyo die-casting molds at aluminyo die-casting item, na kilala para sa aming high-end na disenyo ng amag at mapagkumpitensyang pagpepresyo. Mula nang maitatag ito, nagbigay kami ng mga de-kalidad na solusyon sa amag sa maraming mga kilalang kumpanya, kabilang ang mga higanteng automotiko tulad ng Tesla, ByD, at Volkswagen, pati na rin ang nangungunang mga manlalaro ng industriya ng komunikasyon tulad ng Huawei, atbp.
Nag-aalok kami ng one-stop na serbisyo, kabilang ang disenyo ng amag, pagmamanupaktura, paghubog ng pagsubok, maliit na batch prototyping, paggawa ng masa, at kontrol ng kalidad. Kami ay nakatuon sa paghahatid ng pambihirang aluminyo na mga solusyon sa amag na may dalang aluminyo sa pamamagitan ng makabagong teknolohiya at higit na mahusay na serbisyo. Ang aming mga hulma ay kilala sa kanilang mataas na katumpakan, tibay, at kahusayan sa paggawa, na nakakatugon sa magkakaibang mga pangangailangan ng customer.
Ang katumpakan ng Yunmai mula sa China at matatagpuan sa Ningbo Beilun, na halos 210km ang distansya sa Shanghai at 10km sa Ningbo Port. Tinitiyak ang mahusay na logistik at mabilis na pagtugon sa mga kahilingan sa pandaigdigang customer.
Gawin ang pinaka-gastos na pagganap ng aluminyo die-casting amag
Dalhin ang pinakamahusay na karanasan sa produkto sa mga customer
Mga mataas na kalidad na materyales: Gumagamit kami ng mga kilalang materyales sa buong mundo na kilalang mga materyales upang matiyak ang tibay at higit na mahusay na pagganap.
Advanced na Teknolohiya: Paggamit ng pinakabagong teknolohiya at kagamitan sa disenyo ng amag na die-casting upang masiguro ang katumpakan ng produkto at pagkakapare-pareho.
Mga Serbisyo sa Pagpapasadya: Nag -aalok ng isinapersonal na disenyo at produksyon batay sa mga pangangailangan ng customer upang matugunan ang iba't ibang mga sitwasyon ng aplikasyon.
Cost-effective: Nagbibigay ng mga produktong may mataas na gastos sa pamamagitan ng na-optimize na mga proseso ng produksyon at paggawa ng scale.
Mabilis na Paghahatid: Mahusay na Pamamahala ng Chain ng Supply at Pagpaplano ng Produksyon Tiyakin ang napapanahong paghahatid.
Pandaigdigang Mga Sertipikasyon: Ang mga produkto ay sumunod sa mga pamantayang pang -internasyonal at humahawak ng maraming mga sertipikasyon ng kalidad, tinitiyak ang pandaigdigang kakayahang magamit.
Napakahusay na serbisyo pagkatapos ng benta: Nagbibigay ng komprehensibong suporta sa teknikal at serbisyo pagkatapos ng benta upang matugunan ang mga alalahanin sa customer.









Die cast aluminyo ay hindi likas na mas mahusay kaysa sa aluminyo—ito ay isang partikular na anyo ng aluminyo na hinubog sa pamamagitan ng isang proseso ng high-pressure na paghahagis, na na-optimiz...
Tingnan paAng pandaigdigang industriya ng pag-iilaw ay sumailalim sa isang napakalaking pagbabago sa nakalipas na dekada. Habang ang teknolohiya ng LED ay nagiging pamantayan para sa lahat mula sa street lighting hanggang sa hi...
Tingnan paAng aluminum die casting ay isang mahalagang proseso sa pagmamanupaktura ng iba't ibang mga de-koryenteng bahagi, partikular na para sa industriya ng power generation. Isa sa mga pinakamahalagang aplikasyon nito ...
Tingnan paAng aluminum die casting ay isang malawakang ginagamit na proseso ng pagmamanupaktura sa mga industriya tulad ng automotive, aerospace, at electronics. Ang katumpakan, tibay, at liwanag ng aluminyo ay ginagawa itong p...
Tingnan pa